煤矿安全规程(九)

来源:
作者:
发布时间:2025-09-22 19:14:41
【字体:
2025规程_241
2025规程_242
2025规程_243
2025规程_244
2025规程_245
2025规程_246
2025规程_247
2025规程_248
2025规程_249
2025规程_250
2025规程_251
2025规程_252
2025规程_253
2025规程_254
2025规程_255
2025规程_256
2025规程_257
2025规程_258
2025规程_259
2025规程_260
2025规程_261
2025规程_262
2025规程_263
2025规程_264
2025规程_265
2025规程_266
2025规程_267
2025规程_268
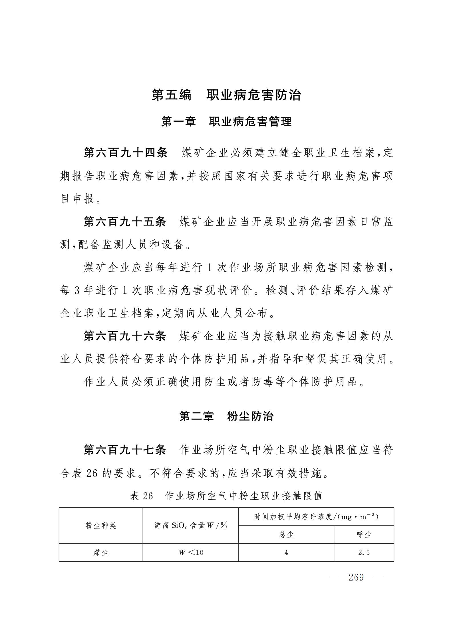
2025规程_269
2025规程_270